Healthcare in India vs Bangladesh

India and Bangladesh, both South Asian neighbors, have diverse and evolving healthcare systems. While India has been noted for significant advancements in medical technology and infrastructure, Bangladesh is rapidly improving its public health standards.
Understanding Indian healthcare standards is crucial for Bangladeshi patients seeking medical treatment in India, especially in renowned facilities like Apollo Hospitals.
Healthcare Systems: India vs. Bangladesh
Indian Healthcare System
- Significant Improvements: India has witnessed remarkable improvements in health outcomes over the past decades. Life expectancy, for instance, has increased from 47.7 years in 1970 to 69.6 years in 2020. Moreover, there has been a notable decline in maternal mortality ratio (MMR) and infant mortality rate (IMR).
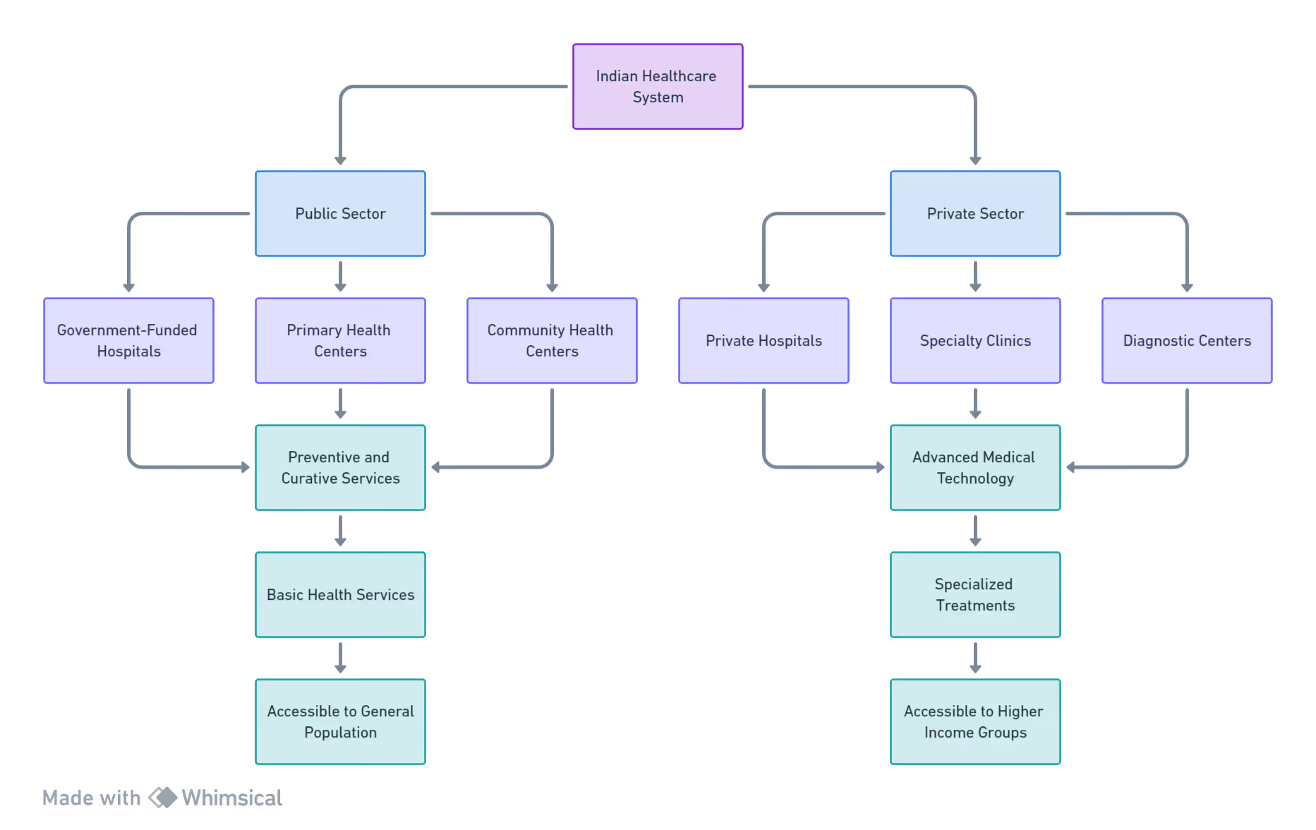
- Healthcare Delivery System: India's healthcare system is a mix of public and private sectors. The government-funded public health system is three-tiered, focusing on preventive and curative health services. However, the private sector plays a dominant role, providing around 70% of outpatient and 58% of inpatient care.
- Challenges: Despite these advancements, the Indian healthcare system faces challenges in quality of care, accessibility, affordability, and uneven progress across different states.

Bangladesh Healthcare System
- Population and Economic Growth: Bangladesh, one of the most populous countries, has a fast-growing economy, impacting its public health domain significantly.
- Healthcare Infrastructure: The Bangladeshi healthcare system comprises three levels: tertiary (medical universities, medical college hospitals, specialty hospitals), secondary (district hospitals, maternal and child welfare centers), and primary (health complexes, family welfare centers, community clinics). The private sector and NGOs complement this structure.
- Health Expenditure: Healthcare expenditure in Bangladesh was 2.48% of the GDP in 2019, with citizens bearing a significant portion of healthcare costs out-of-pocket.
- Healthcare Challenges: Bangladesh faces a double burden of disease with prevalent non-communicable diseases like diabetes, cardiovascular diseases, and communicable diseases such as tuberculosis and malaria. Malnutrition and environmental sanitation issues also add to this burden.
Comparison of Healthcare Systems in India and Bangladesh
Merits and demerits of the healthcare systems in India and Bangladesh:
This table provides a comparative view of various aspects of healthcare systems in India and Bangladesh, including infrastructure, expenditure, accessibility, quality of care, major health challenges, patient safety and protocols, healthcare workforce, public health initiatives, and life expectancy & mortality rates.


SWOT Analysis of Indian and Bangladesh Healthcare System
The SWOT analysis for the healthcare systems of Bangladesh and India provides insights into their respective strengths, weaknesses, opportunities, and threats:
Indian Healthcare System
- Strengths: Emphasizes India's adoption of advanced medical technology and a strong private healthcare sector.
- Weaknesses: Acknowledges problems such as uneven access to healthcare and varying quality across different states.
- Opportunities: Suggests potential improvements through technological advancements and public health initiatives.
- Threats: Notes the increasing burden of non-communicable diseases and health outcome disparities across regions.
SWOT Analysis: Indian Healthcare System

Bangladesh Healthcare System
- Strengths: Recognizes the positive developments like expanding healthcare infrastructure, government focus on healthcare, and active involvement of NGOs.
- Weaknesses: Points out issues like limited resources and challenges in rural healthcare infrastructure.
- Opportunities: Identifies areas for growth such as leveraging economic development and forming international partnerships.
- Threats: Highlights risks like environmental challenges impacting health and the rise of non-communicable diseases.
SWOT Analysis: Bangladesh Healthcare System
This analysis provides a strategic overview, helping to understand the current state and potential future directions of healthcare systems in these countries.











.png)
.png)
.png)